设为首页
收藏本站
首页
文件登载
协会工作
协会通知
行业资讯
评比工作
技术培训
分支机构
当前位置:
首页
>
文件登载
> 正文
协会工作
更多..
·
陕西省勘察设计协会党支部学习...
·
陕西省勘察设计协会第二期“资...
·
西电集团咸阳智慧产业园“全过...
·
陕西省城市更新设计竞赛宣贯会...
·
协会茹广生书记为中建西北院2...
协会通知
更多..
·
关于举办2025年度陕西省工...
·
关于公布2025年度中国勘察...
·
关于举办2025年度工程勘察...
·
关于召开西电集团咸阳智慧产业...
·
关于举办第二期“资质小课堂”...
行业资讯
更多..
·
中国勘察设计协会成立40周年...
·
全国工程勘察领域专家齐聚春城...
·
【庆祝40周年】白亮:砥砺奋...
·
贯彻中央城市工作会议精神·实...
·
喜讯 | 中建西北院2个项目...
评比工作
更多..
·
2025年度陕西省勘察设计协...
·
2023陕西省工程勘察设计行...
·
中设协字〔2023〕147号...
·
陕西省勘察设计协会支持陕西省...
·
关于2023年陕西省工程勘察...
培训中心
更多..
·
公益课“岩土工程勘察及施工图...
·
西安防震减灾暨建筑减隔震技术...
·
关于召开 2018 年建筑设...
·
陕西省勘察设计协会顺利召开《...
·
关于举办最新国标《钢结构设计...
分支机构
更多..
·
2025年1-2月(总第32...
·
2024年11-12月(总第...
文件登载
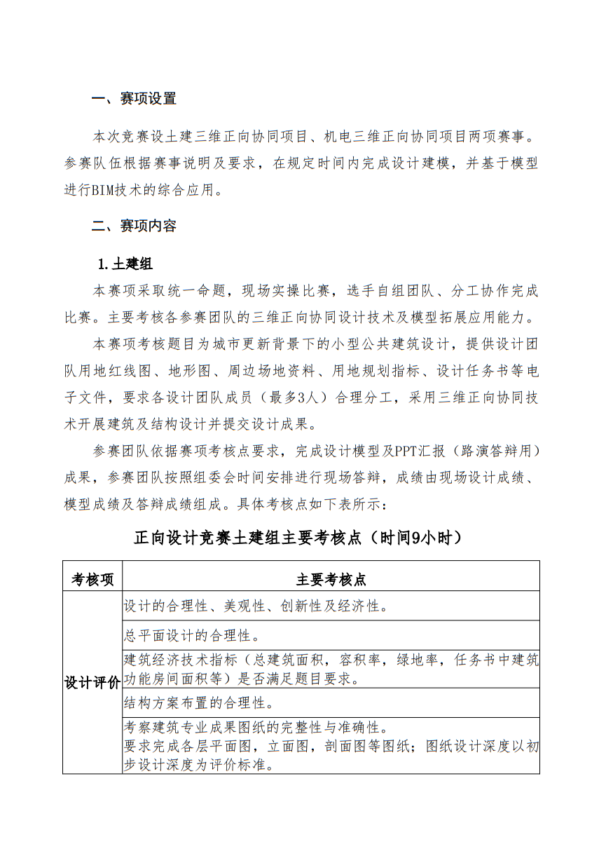
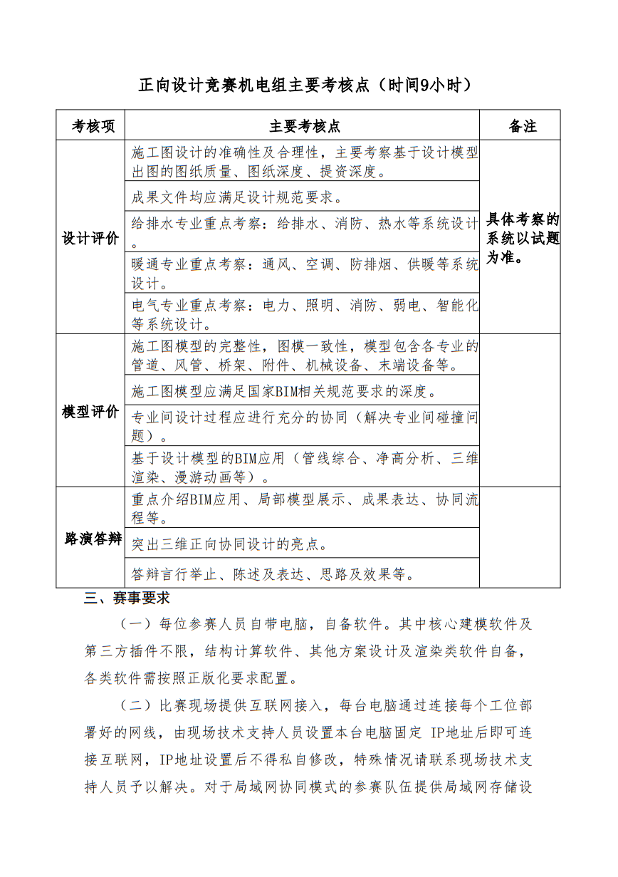
陕西省土木建筑学会陕西省勘察设计协会中国建筑西北设计研究院有限公司关于举办第二届(2024年度)陕西省三维正向设计竞赛的通知
日期:2024-10-29 来源:信息员
关于举办第二届(2024年度)陕西省三维正向设计竞赛的通知.pdf
Copyright © 2010-2021 All rights reserved.
版权所有 陕西省勘察设计协会
陕ICP备11012696号-1
联系我们
设计制作:
硅峰网络