设为首页
收藏本站
首页
文件登载
协会工作
协会通知
行业资讯
评比工作
技术培训
分支机构
当前位置:
首页
>
文件登载
> 正文
协会工作
更多..
·
陕西省勘察设计协会党支部学习...
·
陕西省勘察设计协会第二期“资...
·
西电集团咸阳智慧产业园“全过...
·
陕西省城市更新设计竞赛宣贯会...
·
协会茹广生书记为中建西北院2...
协会通知
更多..
·
关于举办2025年度陕西省工...
·
关于公布2025年度中国勘察...
·
关于举办2025年度工程勘察...
·
关于召开西电集团咸阳智慧产业...
·
关于举办第二期“资质小课堂”...
行业资讯
更多..
·
中国勘察设计协会成立40周年...
·
全国工程勘察领域专家齐聚春城...
·
【庆祝40周年】白亮:砥砺奋...
·
贯彻中央城市工作会议精神·实...
·
喜讯 | 中建西北院2个项目...
评比工作
更多..
·
2025年度陕西省勘察设计协...
·
2023陕西省工程勘察设计行...
·
中设协字〔2023〕147号...
·
陕西省勘察设计协会支持陕西省...
·
关于2023年陕西省工程勘察...
培训中心
更多..
·
公益课“岩土工程勘察及施工图...
·
西安防震减灾暨建筑减隔震技术...
·
关于召开 2018 年建筑设...
·
陕西省勘察设计协会顺利召开《...
·
关于举办最新国标《钢结构设计...
分支机构
更多..
·
2025年1-2月(总第32...
·
2024年11-12月(总第...
文件登载
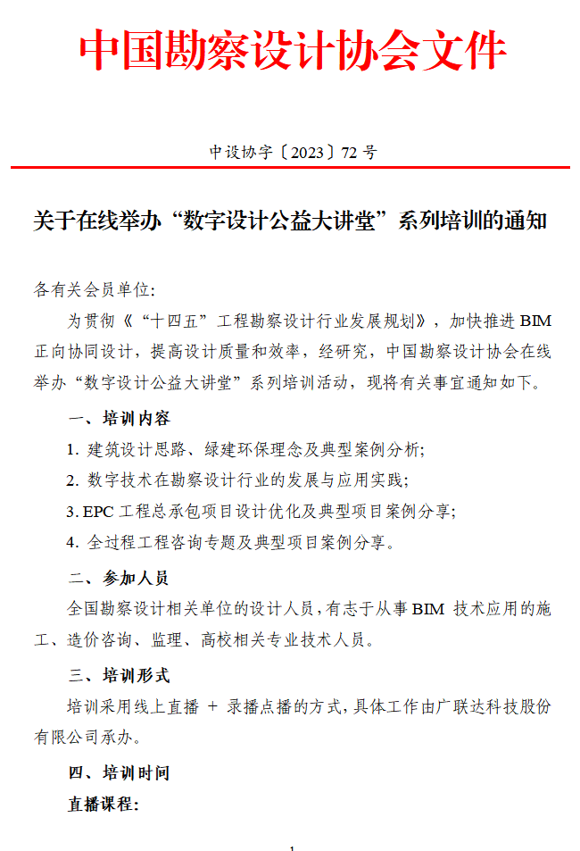
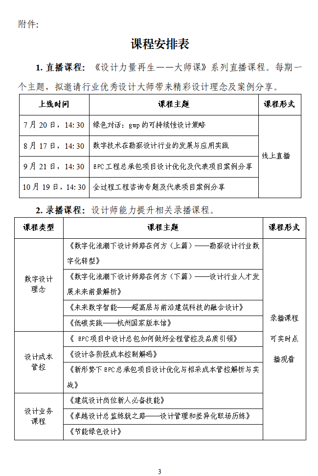
关于在线举办“数字设计公益大讲堂”系列培训的通知 中设协字〔2023〕72号
日期:2023-07-21 来源:信息员
Copyright © 2010-2021 All rights reserved.
版权所有 陕西省勘察设计协会
陕ICP备11012696号-1
联系我们
设计制作:
硅峰网络